Artikel
Membuat Jam digital dari 192 LED yang disusun Matrix untuk membuat jam digital
Tanggal : 29/06/2016, dibaca 2684 kali.Membuat jam digital dengan menggunakan LED.
Disini saya menggunakan sebanyak 192 LED yang terbagi dalam 8 baris LED dan 24 kolom LED.
LED disusun secara marix sedemikian rupa. disini yang capek adalah mengebor dan memasang 192 LED nya.. jujur Cuapekkk dan pegel :)
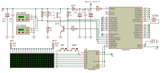
sebelumnya skemanya ini :
langsung saja saya design PCB nya sebagai berikut :
Proses Perakita sebagai berikut :
Hasil jadinya seperti ini :
UNDUH FILE DESIGN PCB WIZARD : KLIK DISINI
Unduh FULL PROJECT nya KLIK DISINI
VIDEO UJI COBA
Membuat jam digital dengan DOT MATRIX
Open my posting here !!
Pengirim :
Kembali ke Atas
Artikel Lainnya :
- Implementasi IDLE di SMKN 2 Sragen
- MENJADI GURU ABAD 21 ITU SEPERTI AANG MENJADI SEORANG AVATAR
- MEMBANGUN KESADARAN LINGKUNGAN DENGAN MODEL PROJEK BASED LEARNING (PjBL) MAPEL IPAS
- Studi kasus Meningkatkan motivasi dan hasil belajar Perbaikan Peralatan Listrik
- STUDY KASUS : MENINGKATKAN HASIL BELAJAR DAN KEAKTIFAN PESERTA DIDIK
Komentar :
Kembali ke Atas




























